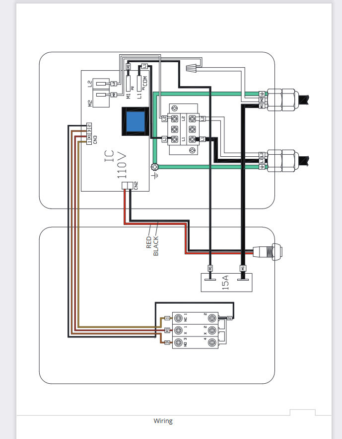
I bought a used laguna cflux 1 on Craigslist. I stupidly assumed it was 240v because it had a 240v twit lock plug and plugged it in. Motor turned on briefly and the onboard circuit breaker tripped. Realization dawned and I realized it was wired to 110. Initially planned to rewire to 240 but found out you need to order a new switch assembly which weren't cheap. So I decided to keep it 110 and added a 30 amp breaker (10gauge) wiring and hooked it up. Now the switch lights up when I turn it on but nothing else. No smoke and I don't see any burnt parts. Any hope , suggestions on what to test or am I sol and need a whole new switch assembly?
Link to manual
https://860860.app.netsuite.com/core/med...9&_xt=.pdf
Link to manual
https://860860.app.netsuite.com/core/med...9&_xt=.pdf

LCHIEN
Loring in Katy, TX USA
Comment